LE SON DES TUBES
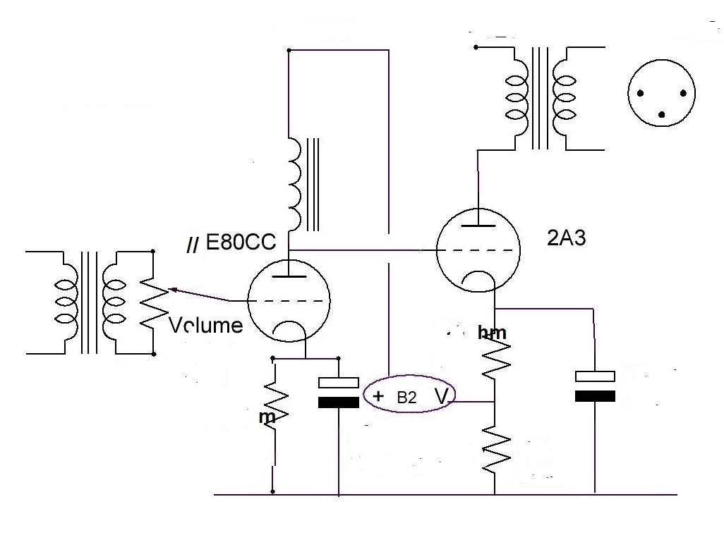
PRE E80CC 2A3 XL
KODAK Digital Still Camera
KODAK Digital Still Camera
KODAK Digital Still Camera
KODAK Digital Still Camera
KODAK Digital Still Camera